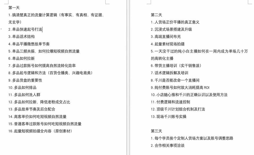
短视频运营6月底线下课:单品起号,主播培训,千川打法等/录音+文字+课件来福1年前发布关注私信0366 温馨提示:本文最后更新于2024-08-13 09:30:22,某些文章具有时效性,若有错误或已失效,请在评论区留言。 下载地址: 短视频运营6月底线下课:单品起号,主播培训,千川打法等/录音+文字+课件此内容为付费资源,请付费后查看¥9.8¥19.8限时会员VIP免费永久会员SVIP免费立即购买您当前未登录!建议登陆后购买,可保存购买订单自动发货如遇链接失效请联系客服本站资源均为作者提供和网友推荐收集整理而来,仅供学习和研究使用,请在下载后24小时内删除,谢谢合作!付费资源已售 7© 版权声明 重要声明 本站资源大多来自网络,如有侵犯你的权益请联系管理员E-mail:1751288512@qq.com 我们会第一时间进行审核删除。站内资源为网友个人学习或测试研究使用,未经原版权作者许可,禁止用于任何商业途径!请在下载24小时内删除! 如果遇到付费才可观看的文章,建议升级终身VIP。全站所有资源“任意下免费看”。本站资源少部分采用7z压缩,为防止有人压缩软件不支持7z格式,7z解压,建议下载7-zip,zip、rar解压,建议下载WinRAR。 THE END福缘网# 主播# 千川# 单品 喜欢就开个会员支持一下吧点赞6 分享QQ空间微博QQ好友海报分享复制链接收藏
暂无评论内容